Colección definitiva de libros sobre UML
UML

Colección definitiva de libros sobre UML

¿Qué es UML (Lenguaje Unificado de Modelado)? UML, abreviatura de Lenguaje Unificado de Modelado, es un lenguaje de modelado estandarizado que consta de un conjunto integrado de diagramas, desarrollado para ayudar a los desarrolladores de sistemas y software a especificar, visualizar, construir y documentar los artefactos de los sistemas de software, así como para modelado […]

Libros gratuitos de diagramas de casos de uso UML
UML

Libros gratuitos de diagramas de casos de uso UML

¿Qué es un diagrama de casos de uso? ¿Qué es un diagrama de casos de uso (UML)? ¿Por qué usar un diagrama de casos de uso? o simplemente, ¿por qué casos de uso? Un diagrama de casos de uso UML es la forma principal de requisitos del sistema/software para un nuevo programa de software en […]

Libros gratuitos – Diagrama de secuencia UML
UML

Libros gratuitos – Diagrama de secuencia UML

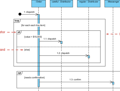
¿Qué es un diagrama de secuencia ¿Qué son los diagramas de secuencia en UML? ¿Cuándo dibujamos diagramas de secuencia? Los diagramas de secuencia UML son diagramas de interacción que detallan cómo se llevan a cabo las operaciones. Capturan la interacción entre objetos en el contexto de una colaboración. Los diagramas de secuencia se centran en […]

Libros gratuitos de diagramas de clases UML
UML

Libros gratuitos de diagramas de clases UML

¿Qué es un diagrama de clases UML? En ingeniería de software, un diagrama de clases en el Lenguaje Unificado de Modelado (UML) es un tipo de diagrama de estructura estática que describe la estructura de un sistema mostrando las clases del sistema, sus atributos, operaciones (o métodos) y las relaciones entre los objetos. ¿Qué es […]

Libros UML gratuitos – Diagrama de máquina de estados
UML

Libros UML gratuitos – Diagrama de máquina de estados

¿Qué es el diagrama de máquina de estados (UML)? Un diagrama de estado es un tipo de diagrama utilizado en UML para describir el comportamiento de los sistemas, que se basa en el concepto de diagramas de estado por David Harel. Los diagramas de estado representan los estados permitidos y las transiciones, así como los […]

Libros gratuitos – Diagrama de paquetes UML
UML

Libros gratuitos – Diagrama de paquetes UML

¿Qué es el diagrama de paquetes UML? Diagrama de paquetes, un tipo de Diagrama estructural UML, muestra la disposición y organización de los elementos del modelo en proyectos de tamaño medio a grande. El diagrama de paquetes puede mostrar tanto la estructura como las dependencias entre subsistemas o módulos, mostrando diferentes vistas de un sistema, […]

Libros electrónicos gratis – Diagrama de componentes UML
UML

Libros electrónicos gratis – Diagrama de componentes UML

¿Qué es el diagrama de componentes UML? En el Lenguaje Unificado de Modelado, un diagrama de componentes muestra cómo los componentes están conectados para formar componentes más grandes o sistemas de software. Ilustra las arquitecturas de los componentes de software y las dependencias entre ellos. Esos componentes de software incluyen componentes de tiempo de ejecución, […]

Libros gratuitos de diagramas de despliegue UML
UML

Libros gratuitos de diagramas de despliegue UML

¿Qué es un diagrama de despliegue UML? El UMLEl diagrama de despliegue ayuda a modelar el aspecto físico de un sistema de software orientado a objetos. Es un diagrama de estructura que muestra la arquitectura del sistema como el despliegue (distribución) de artefactos de software en objetivos de despliegue. Un diagrama de despliegue UML es […]

Libros gratuitos: Diagrama de temporización
UML

Libros gratuitos: Diagrama de temporización

¿Qué son los diagramas de temporización UML? UMLEl diagrama de temporización muestra el comportamiento del objeto(s) en un período de tiempo determinado. El diagrama de temporización es una forma especial de undiagrama de secuencia. Las diferencias entre el diagrama de temporización y el diagrama de secuencia radican en que los ejes están invertidos, de modo […]

Libros UML gratuitos: Diagrama de comunicación
UML

Libros UML gratuitos: Diagrama de comunicación

¿Qué es el diagrama de comunicación UML? Similar a Diagrama de secuencia, el diagrama de comunicación también se utiliza para modelar el comportamiento dinámico del caso de uso. Al compararlo con el diagrama de secuencia, el diagrama de comunicación se centra más en mostrar la colaboración entre objetos en lugar de la secuencia temporal. En […]