Visual Paradigm AIエコシステム:インテリジェントなビジュアルモデリングの未来を総合的に解説
AIが設計、文書化、システム開発の方法を変革している時代に、Visual Paradigm(VP)は強力でマルチプラットフォームなAI駆動のエコシステム を埋めるもので、ワンショットAI生成とプロフェッショナルレベルのビ […]
AIが設計、文書化、システム開発の方法を変革している時代に、Visual Paradigm(VP)は強力でマルチプラットフォームなAI駆動のエコシステム を埋めるもので、ワンショットAI生成とプロフェッショナルレベルのビ […]
UML(統合モデル化言語)とは何ですか? UMLは、統合モデル化言語の略称であり、統合された図のセットからなる標準化されたモデル化言語です。これは、システムおよびソフトウェア開発者がソフトウェアシステムのアーティファクト […]
使用ケース図とは何ですか? 使用ケース図とは何か(UML)? なぜ使用ケース図が必要なのか?あるいは単に、なぜ使用ケースなのか? UMLの使用ケース図は、開発中の新しいソフトウェアプログラムのシステム/ソフトウェア要件の […]
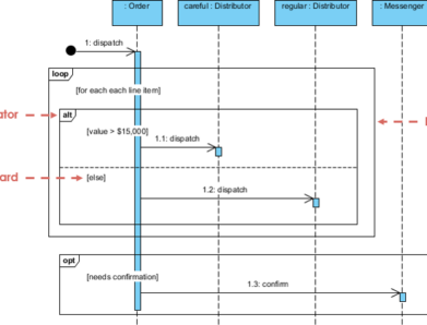
シーケンス図とは何か シーケンス図とは何か(UML? シーケンス図をいつ描くのか? UMLシーケンス図は、操作の実行方法を詳細に示す相互作用図です。これらは、協調の文脈におけるオブジェクト間の相互作用を捉えます。シーケン […]
UMLクラス図とは何ですか? ソフトウェア工学において、クラス図は統合モデル化言語(UML)は、システムのクラス、その属性、操作(またはメソッド)、およびオブジェクト間の関係を示すことによって、システムの構造を記述する静 […]
状態機械図(UML)とは何ですか? 状態図は、UMLシステムの動作を記述するために使用される図の一種であり、デイビッド・ハレル状態図は、許可された状態と遷移、およびそれらの遷移に影響を与えるイベントを描画します。これによ […]
UMLパッケージ図とは何ですか? パッケージ図は、一種のUML構造図、中規模から大規模なプロジェクトにおけるモデル要素の配置と構成を示します。パッケージ図は、サブシステムやモジュール間の構造と依存関係を示すことができ、シ […]
UMLコンポーネント図とは何か において、統合モデル化言語では、コンポーネントがどのように接続されてより大きなコンポーネントやソフトウェアシステムを構成するかを示します。これは、ソフトウェアコンポーネントのアーキテクチャ […]
UMLデプロイメント図とは何ですか? The UMLデプロイメント図は、オブジェクト指向のソフトウェアシステムの物理的側面をモデル化するのに役立ちます。これは、ソフトウェアアーティファクトをデプロイメントターゲットに配置 […]
UMLのタイミング図とは何ですか? UMLタイミング図は、特定の時間期間におけるオブジェクトの振る舞いを示します。タイミング図は、シーケンス図の特殊な形です。タイミング図とシーケンス図の違いは、軸が逆になっているため、時 […]